«Каждый Пророк имел правопреемника (васи), в котором Свет Имамата был прочно установлен и утверждён незыблемо, и которому знание пророчества было временно вверено на правах доверенного попечения».
– Насир ад-Дин ат-Туси,
«Сады смирения», стр. 136 англ.изд.
«Ученики сказали Иисусу: ‘Мы знаем, что ты покинешь нас. Кто же станет нашим предводителем?’ Иисус сказал им: ‘Куда бы вы ни пошли, идите к Иакову Праведному, ради которого возникли небо и земля’».
Евангелие от Фомы, 12.
Эта статья покажет, что историческим преемником Иисуса Назарянина, Мессии Сынов Израилевых, был его брат Иаков Праведный (на иврите: Яаков Цаддик). Доказательства этого взяты из исторических источников, включая Новый Завет, Историю Церкви и внеканонические писания. Эти источники ясно показывают, что Иаков был епископом Иерусалимской Церкви, которая обладала властью над ранними общинами христиан из иудеев, а также указывают, что сам Иисус назначил Иакова своим преемником. Мы также объясняем богословское значение преемства Иакова Праведного и его семьи в рамках исмаилитского мусульманского богословского видения священной истории пророчества и имамата. В исмаилитской терминологии Иаков Праведный был Преемником (васи) Иисуса и Имамом после него.
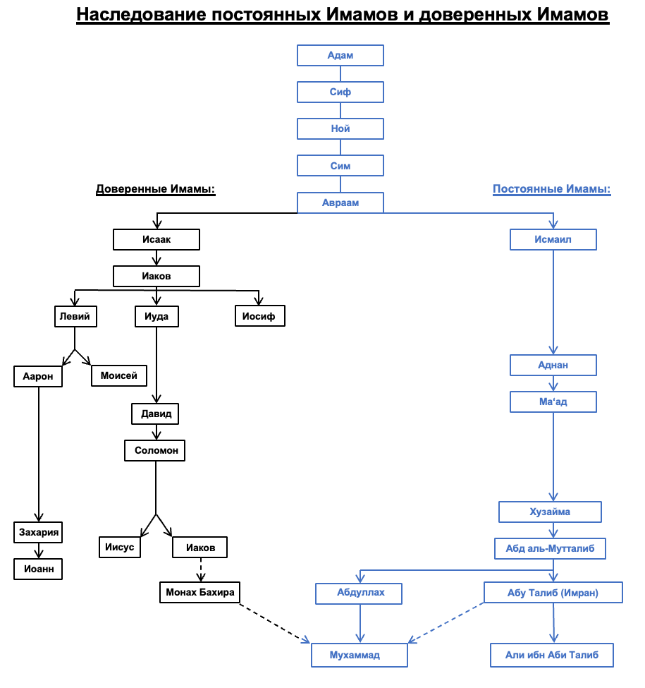
1. Циклы Пророчества и Имамата
Согласно исмаилитской концепции духовной истории человечества, с начала нынешнего 7000-летнего Пророческого Цикла существовало шесть Великих Пророков (называемых натиками): Адам, Ной, Авраам, Моисей, Иисус и Мухаммад. Они являются «шестью днями», в которые Бог сотворил небеса и землю Мира Религии. Адам не был первым человеком, но его период ознаменовал начало Цикла Сокрытия (давр ас-сатр), в котором духовные истины (хакаик) и эзотерическое знание скрыты экзотерическими символами (захир) и религиозным законом (шариат). Каждый Великий Пророк принёс божественно открытое руководство (танзил) (как Тора, Евангелие, Коран) и религиозный закон. Каждому Великому Пророку также наследовал Преемник (васи) из его собственной семьи; этот Преемник раскрывал духовное толкование (та’вил) открытого послания и религиозного закона тем из общины, кто способен воспринимать это знание. Преемнику наследовала линия Имамов из его семьи и потомков, которые толковали экзотерические и эзотерические учения Пророка до прихода следующего великого Пророка. Седьмой натик будет Владыкой Воскресения (Ка’им ал-Кияма), который раскроет духовный смысл всех пророческих откровений и законов в конце эпохи Мухаммада и начнёт Седьмой Цикл, Цикл Воскресения.
Некоторые имена прошлых Преемников могут быть определены с помощью Библии и Корана: Преемником Адама был его сын Сиф; Преемником Ноя был его сын Сим; Преемником Моисея был его брат Аарон; Преемником Мухаммада был его двоюродный брат ‘Али ибн Аби Талиб. Во всех случаях Преемник происходит из семьи Великого Пророка. Исмаилитские тексты объясняют, как после Пророка Авраама служения пророчества и имамата продолжались в раздельных родословных его двух сыновей – Исаака и Исмаила. Пророчество и Доверенный имамат (ал-имама ал-муставда) были вверены Исааку и его потомкам. Доверенный имамат продолжался среди членов той же семьи, передаваемый через братьев, двоюродных братьев или потомство. Доверенными имамами после Исаака были: Иаков, Иосиф, Иофор, Моисей, Аарон, Иисус Навин, израильские судьи и первосвященники из рода Аарона, Самуил, Давид, Соломон, праведные цари из рода Давида и пророки Израиля и Иудеи (Ахия, Илия, Елисей, Михей, Амос, Осия, Исаия, Иоиль, Аввакум, Иеремия, Даниил, Иезекииль, Аггей, Захария, Ездра, Неемия, Малахия). Между тем Постоянный имамат (ал-имама ал-мустакарр) продолжался с Исмаилом и его потомством через непрерывное прямое происхождение вплоть до Имама Абд ал-Мутталиба, деда как Пророка Мухаммада, так и Имама ‘Али ибн Аби Талиба. В это время Доверенные Имамы стояли во главе Авраамической Религии в библейском Израиле, в то время как Постоянные Имамы оставались сокрытыми в Аравии и неизвестными для большинства, кроме верующих с высоким религиозным положением или рангом.
«Сказано, что после Авраама царство, пророчество, религия и имамат продолжались в двух родословных: одна составляла экзотерическую линию через потомство Исаака, другая – эзотерическую через потомство Исмаила. В то время как знаки царственности и пророчества продолжали передаваться в роду Исаака, свет религии и имамата продолжался в роду нашего господина Исмаила. Иисус был последним носителем этих знаков, передававшихся в роду Исаака, и он также достиг начала божественных озарений, которые осеняли потомство нашего господина Исмаила».
– Насир ад-Дин ат-Туси,
«Сады смирения», пер. С. Дж. Бадахшани (Лондон: Институт исмаилитских исследований, 2005), стр. 137 англ.изд.
«Исмаил был Постоянным Имамом (мустакарр), в то время как Исаак был лишь Доверенным Имамом (муставда). После этого истинный имамат вошёл в некоторое ‘сокрытие’ до того времени, когда он вновь появился во время периода Мухаммада в линии Имамов, происходящих от ‘Али ибн Аби Талиба. В промежутке именно ‘доверенные’ Имамы занимали ‘передний план’ в течение каждого пророческого периода, хотя тексты также сообщают нам имена истинных Имамов».
– Анри Корбен,
«Сведенборг и эзотерический ислам» (Фонд Сведенборга, 1995), стр. 142 англ.изд.
2. Пророчество и Имамат Иисуса
Иисус был пятым Великим Пророком нынешнего Пророческого Цикла и символически соответствует пятому дню «Великой Недели Религии» в исмаилитской терминологии. Доверенным Имамом перед рождением Иисуса был Имран, «духовный отец» Марии. Имран назначил Захарию, отца Иоанна Крестителя (Яхья), преемником имамата, и духовное попечение над Марией было передано Захарии. Захария знал, что Иисус будет следующим Великим Пророком, поэтому он назначил Марию своим Худжжатом (доказательством или заместителем), чтобы она служила “духовной матерью” Иисуса, что означало, что роль Марии состояла в духовном обучении Иисуса Призыву Истины. В области эзотерического Имам и его Худжжат являются «духовными родителями» каждого посвящённого.
Коран (3:37) рассказывает, что Захария приходил навещать Марию в её покоях и обнаруживал, что она уже питаема своим Господом. Это означает, что Мария получала божественную поддержку (та’йид) от Постоянного Имама Хузаймы, который присутствовал в Аравии без посредничества Доверенного Имама Захарии. Когда пришло время посвящения Иисуса в Религию Истины, Постоянный Имам направил свою божественную поддержку (называемую в Коране как Дух (ар-рух) и Ангелы) к Марии и сообщил ей, что Иисус, пятый Великий Пророк, должен быть духовно обучен ею без помощи Доверенного Имама. Её утверждение: «Как может быть у меня сын, если меня не коснулся мужчина» (Коран 19:20), означает, что Мария не была уполномочена Доверенным Имамом посвящать Иисуса в духовное знание. При обычных условиях духовным отцом Иисуса был бы Имам Захария, а его духовной матерью была бы Мария. Однако только Мария стала духовной матерью Иисуса без помощи или согласия Имама Захарии.
«Приказав ей принять вхождение Иисуса в да‘ват (чтобы “дать ему рождение” в да‘вате), он наставляет её, по повелению Бога, принять без ведома, приказа или согласия Имама не просто вхождение юноши как нового посвящённого, но вхождение того, кто будет будущим пророком, пророком “пятого дня” духовного Творения, то есть пятого периода в цикле пророчества; и этот Пророк будет “её сыном” в высшем духовном и эзотерическом значении слова, “Иисус сын Марии”… В этом и состоит тайна «непорочного зачатия» Христа; это не что-то из области физической природы и человеческого тела; это «духовное рождение» будущего пророка по повелению Небес исключительно от его матери, то есть от чисто эзотерического, без вмешательства мужского начала, каковым является экзотерическое и Закон. Это не вопрос аллегории; духовная истина события, понятая на том плане, к которому она относится, есть буквальная истина».
– Анри Корбен,
«Сведенборг и эзотерический ислам» (Фонд Сведенборга, 1995), стр. 128 англ.изд.
Значение «Рождения от Девы» (рождения Иисуса «без отца») в том, что духовное «рождение» Иисуса произошло под руководством его духовной матери Марии без участия его духовного отца Имама Захарии. Вместо этого Мария получала духовное питание или божественную поддержку (та’йид) непосредственно от Постоянного Имама Хузаймы, жившего в сокрытии в Аравии.
Захария завещал Доверенный Имамат своему сыну Иоанну Крестителю, который также был Пророком и мессианским предтечей Иисуса. Иоанн происходил из священнической линии Аарона и исполнил пророчество о «Мессии Аароне» (Священническом Мессии) или возвращении Пророка Илии, которого ожидали многие иудеи в период Второго Храма. Сам Иисус происходил из царского рода Давида и был ожидаемым «Мессией Израиля» (Царственным Мессией). Перед своей смертью Иоанн передал Доверенный Имамат Иисусу, которого он признал следующим Великим Пророком при его крещении. Таким образом, Иисус был наследником пророчества и Доверенного имамата, обещанных потомству Исаака.
«Учитывая эти глубоко укоренившиеся надежды и ожидания среди мессианских иудеев, едва ли можно представить себе волнение и пыл, которые вызвали бы Иоанн Креститель и Иисус, готовясь к своим следующим действиям весной 27 года н.э. Иоанн как священник из колена Левия и Иисус как потомок Давида из колена Иуды, должно быть, разожгли надежды тысяч, которые пришли ожидать прибытия Двух Мессий как верного знамения конца».
– Джеймс Д. Табор,
«Династия Иисуса: Тайная история Иисуса, его царственной семьи и рождения христианства»
(Нью-Йорк: Саймон и Шустер, 2006), стр. 148 англ.изд.
Как задокументировано в другой нашей статье, как Коран, так и исследования исторической личности Иисуса согласны с тем, что Иисус заявлял о себе и воспринимался своими учениками как великий Пророк Бога и Мессия Израиля, и определённо не как «воплощение» Бога или «божественная личность» внутри Божества. Многие историки Нового Завета называют исторического Иисуса «апокалиптическим Пророком».
«Я предполагаю, что Иисус воспринимался как пророк и видел себя таковым. При этом Он не обязательно был каким-то конкретным пророком – так, будто для Него заранее были приготовлены некие сандалии, в которые Он сознательно примерялся вступить. Нет, он был пророком, подобным пророкам древности, приходящий к Израилю со словом от его Бога завета, предостерегая народ о грозных и неотвратимых последствиях того пути, по которому тот шел, и призывая (властно и страстно) обратиться на путь иной (стр. 162-63)… Этот образ Иисуса как пророка представляется наиболее надежной точкой опоры для изучения его общественного служения и, в особенности, его характерной практики. Не менее впечатляют и многочисленные евангельские свидетельства того, что Иисус выстраивал Свое служение, ориентируясь не на какой-то один прообраз, но на целый сонм ветхозаветных пророков (стр. 165)».
– Н. Т. Райт,
«Иисус и победа Бога» (Fortress Press, 2006), Том 1, стр. 162-166 англ.изд.
Однако Иисус также почитался первыми поколениями своих последователей как «идеальный образ человеческий» – как теоморфная личность, которая представляет Бога на земле, воплощает в себе Его Премудрость и Дух, носит некоторые из Его имен и совершает Божественные деяния. Представление о том, что избранные пророки являли собой земное отражение и репрезентацию Бога, встречается уже в Еврейской Библии и иудейской литературе (см. Дж. Р. Дэниел Кирк, «Человек, засвидетельствованный Богом»). В синоптических Евангелиях и допавловых символах веры Иисус почитается как Наместник Бога, его представитель и его самовыражение. Таким образом, с исмаилитской точки зрения, Иисус определённо был Пророком Бога, но он также был Доверенным Имамом и поэтому был человеческим проявлением (мазхар) Универсального Интеллекта, который составляет Имена и Атрибуты Бога в той мере, в какой они познаваемы Его творениям.
«Нет никаких указаний на то, что Иисус думал или говорил о себе как о предсуществовавшем с Богом до своего рождения или появления на земле. Такие самосвидетельства возникают лишь на позднем этапе формирования канонической евангельской традиции; они предполагают существенную эволюцию христологической мысли, которую невозможно возвести к самому Иисусу… Мы не можем утверждать, будто Иисус верил в то, что он – воплощенный Сын Божий. Однако мы можем заявить, что учение об этом, выраженное в христианской мысли конца I века, явилось (в свете всего «события Христа») адекватным осмыслением и развитием личного самосознания Иисуса как сына и его эсхатологической миссии».
– Джеймс Д. Г. Данн,
«Христология в становлении: Исследование происхождения учения о воплощении»,
второе издание (SCM Press, 1992), стр. 254 англ.изд.
Самой ранней группой последователей Иисуса были иудеи, а именно члены его семьи, его апостолы и другие последователи в Иерусалиме. Их часто называют «христианами из иудеев», и они отличались от других иудеев только своим принятием Иисуса как иудейского Мессии, воскрешённого Богом после смерти. В остальном эти христиане из иудеев соблюдали Тору («ревностно» относились к Закону согласно Деян. 21:20), соблюдали субботу (Деян. 1:12), молились по-иудейски (Деян. 3:1), продолжали посещать храм и приносить жертвы (Деян. 2:46, 3:1), и не считали смерть Иисуса на кресте искупительной жертвой за первородный грех. Они толковали смерть Иисуса как «жертву завета», подобную пасхальной жертве, которая обновила Завет Бога с Сынами Израилевыми (как указано у Джеймса Д. Г. Данна в работе «Когда впервые возникло понимание смерти Иисуса как искупительной жертвы?» в главе Бог Израиля и дети Ревекки: Христология и община в раннем христианстве, под ред. Дэвида Б. Кейпса, Эйприл Д. ДеКоник, Хелен К. Бонд и Т. А. Миллера, стр. 169-181 англ.изд.).
«Коротко говоря, очевидно, что первая община ни в коей мере не воспринимала себя как новую религию, отдельную от иудаизма. Между ними и их соплеменниками-иудеями не было никакого ощущения демаркационной линии. Они просто видели в себе иудаизм свершившийся, начало эсхатологического Израиля… Более того, это положение можно сформулировать ещё резче: поскольку иудаизм всегда больше заботился об ортопраксии, нежели об ортодоксии (то есть о правильном действии, а не о правильном догмате), первые христиане не просто были иудеями, но фактически оставались вполне ‘ортодоксальными’ иудеями. Обратите внимание: именно с этой группы и началось христианство как таковое. Лишь вера в Иисуса как воскресшего Мессию и убежденность в том, что настали последние дни, выделяли их на фоне остальных иудеев. Ни одна из великих черт христианства, получивших выражение в трудах Павла, здесь ещё не обнаруживается… В целом, это была форма христианства, которую мы сегодня едва ли узнали бы – именно иудейское христианство или, точнее говоря, форма иудейского мессианизма, движение за мессианское обновление внутри иудаизма эпохи Второго Храма (до 70 г. н.э.). Если же мы переведем взгляд от истоков христианства на полтора столетия вперед, во II век и далее, то сразу увидим, что ситуация коренным образом изменилась: иудейское христианство, которое прежде было единственной формой христианства, теперь начинает классифицироваться как неправоверие и ересь. Существовало несколько групп христиан из иудеев (как минимум четыре), чьи убеждения ставили их вне закона в глазах формирующейся Великой Церкви… Самой известной сектой, чье имя стало своего рода стереотипом в полемике Великой Церкви против ереси иудейского христианства, были эбиониты».
– Джеймс Д. Г. Данн,
«Единство и разнообразие в Новом Завете», третье издание (SCM Press, 2006), стр. 257-258 англ.изд.
Более поздние эбиониты были сектой христиан из иудеев, существовавшей во втором и третьем веках. Информация о них присутствует только в писаниях авторитетов начала католической Церкви, таких как Иустин Мученик, Ириней, Иероним, Епифаний и Евсевий. Их отличительные верования были следующими:
- Верное соблюдение Закона Моисея (Торы), включая обрезание, иудейские предписания в пище и поклонение в Храме Иерусалима;
- Принятие Иисуса как Мессии Израиля и «Истинного Пророка», подобного Моисею, в линии Пророков, восходящей к Адаму; принятие того, что Иисус пришёл, чтобы поддержать и очистить Закон, а не отменить его;
- Почитание Иакова Праведного как епископа Иерусалимской Церкви и всех Церквей по назначению самого Иисуса и обладающего властью над всеми Апостолами, включая Петра;
- Отвержение Павла (Савла) Тарсянина как врага истинной Церкви, который исказил истинное послание Иисуса;
- Признание Иисуса добродетельным человеком и Пророком, который был «усыновлен» как Сын Божий в своём крещении, когда на него снизошёл Святой Дух; Иисус был физическим ребёнком Иосифа и Марии.
Основные верования эбионитских иудейских христиан, по большей части, прямо совпадают с верованиями и практиками первоначальных иудейских последователей Иисуса (включая членов его семьи и апостолов) которые образовали Иерусалимскую Церковь. Можно отметить большую иронию, что изначальная и самая ранняя форма «христианства» будет классифицирована протокатолической Церковью как ересь:
«Если эти три черты действительно являются определяющими для еретического иудейского христианства, то немедленно обнаруживается поразительный факт: это ‘еретическое’ иудейское христианство, судя по всему, не так уж сильно отличалось от веры самых первых иудеев-христиан… Короче говоря, помимо различных отношений к храмовому культу, степень согласия между самыми ранними иерусалимскими верующими и эбионитами весьма поразительна. Похоже, что для еретического иудейского христианства II и III веков не существует более близкой параллели, чем самая ранняя христианская община Иерусалима. Более того, на основании этих данных иудеохристианство последующих веков могло бы с полным правом притязать на роль подлинного наследника истоков христианства в гораздо большей степени, чем любая другая форма христианской веры».
– Джеймс Д. Г. Данн,
«Единство и разнообразие в Новом Завете», стр. 262-263 англ.изд.
3. Исторический Иаков: Брат и Преемник исторического Иисуса
Эти ранние иудейские последователи Иисуса составляли «Иерусалимскую Церковь», которую можно признать «материнской», обладавшую религиозной властью над всеми другими церквями, включая верующих из язычников. Бесспорным лидером Иерусалимской Церкви, как указывают писания Нового Завета и более поздние источники, был Иаков, брат Иисуса, за которым следовали апостолы Пётр и Иоанн.
«Когда мы впервые встречаем Иакова, брата Иисуса, в самой ранней христианской литературе, он уже находится среди руководства иерусалимской церкви (Гал. 1:19), и очень скоро после этого он стоит во главе общины, затмевая даже Петра по значению».
– Джеймс Д. Г. Данн,
«Единство и разнообразие в Новом Завете», стр. 262 англ.изд.
Таким образом, Иаков Иерусалимский был Преемником (васи) и Имамом, имеющим прямую преемственность от своего брата Иисуса Назарянина. Предводительство Иакова над ранним движением христиан из иудеев и Иерусалимской Церковью упоминается в Посланиях Павла, Книге Деяний, Послании Иакова, Церковной истории Евсевия (ум. 339) (доступно онлайн), опирающегося в данных об Иакове на писания Климента (ум. 215) и Егесиппа (ум. 180).
Иаков как Предводитель Иерусалимской Церкви:
«Потом, спустя три года, ходил я в Иерусалим видеться с Петром и пробыл у него дней пятнадцать. Другого же из Апостолов я не видел никого, кроме Иакова, брата Господня».
Павел (Савл) из Тарса,
Послание к Галатам 1:18-20.
«Иаков, Кифа и Иоанн, почитаемые столпами, подали мне и Варнаве руку общения, чтобы нам идти к язычникам, а им к обрезанным».
Павел (Савл) из Тарса,
Послание к Галатам 2:9.
Иаков выносит решение на Иерусалимском Соборе:
«После же того, как они умолкли, начал речь Иаков и сказал: “Мужи братия! послушайте меня… Посему я полагаю не затруднять обращающихся к Богу из язычников, а написать им, чтобы они воздерживались от оскверненного идолами, от блуда, удавленины и крови. Ибо закон Моисеев от древних родов по всем городам имеет проповедующих его и читается в синагогах каждую субботу”».
Деяния Апостолов 15:13-21.
Иаков посылает эммисаров для исправления Антиохийской Церкви:
«Когда же Пётр пришёл в Антиохию, то я лично противостал ему, потому что он подвергался нареканию. Ибо, до прибытия некоторых от Иакова, ел вместе с язычниками; а когда те пришли, стал таиться и устраняться, опасаясь обрезанных. Вместе с ним лицемерили и прочие Иудеи, так что даже Варнава был увлечён их лицемерием».
Павел (Савл) из Тарса,
Послание к Галатам 2:11-14.
Евангелие от Фомы: Иисус назначает Иакова своим Преемником
«Ученики сказали Иисусу: “Мы знаем, что ты покинешь нас. Кто же станет нашим предводителем?” Иисус сказал им: “Куда бы вы ни пошли, вы должны идти к Иакову Праведному, ради которого возникли небо и земля”».
Евангелие от Фомы, 12.
Евсевий, Егесипп и Климент Александрийский: Иаков как святой человек и епископ Иерусалимской Церкви
«Затем Иаков, которого древние прозвали Праведным за превосходство его добродетели, как сообщается, был первым, кого избрали епископом Церкви Иерусалимской. Этот Иаков был назван братом Господа, потому что он был известен как сын Иосифа, а Иосиф считался отцом Христа, потому что Дева, будучи обручённой ему, “оказалась имеющей во чреве от Духа Святого прежде, нежели сочетались они” (Матф. 1:18), как показывает повествование святых Евангелий. Но Климент в шестой книге своих Очерков пишет так: “Ибо говорят, что Пётр, Иаков и Иоанн после вознесения нашего Спасителя, как если бы они также были предпочтены нашим Господом, не стремились к почёту, но избрали Иакова Праведного епископом Иерусалимским”. Но тот же писатель в седьмой книге того же труда также рассказывает о нём следующее: “Господь после своего воскресения передал знание Иакову Праведному, Иоанну и Петру, и они передали его остальным апостолам, а остальные апостолы – семидесяти, одним из которых был Варнава”».
Евсевий,
«Церковная история», Книга 2, Глава 1, Разделы 2-4.
«Иаков, брат Господа, наследовал управление Церковью вместе с апостолами. Он был назван Праведным всеми от времени нашего Спасителя до наших дней, и потому многие носили имя Иаков. Он был свят от чрева матери своей; и не пил ни вина, ни сикеры, и не ел мяса. Бритва не касалась его головы; он не помазывался елеем и не пользовался баней. Только ему одному было позволено входить в святое место; ибо он носил не шерстяные, а льняные одежды. И он имел обыкновение входить в храм один и часто находился на коленях, умоляя о прощении для народа, так что колени его стали твёрдыми, как у верблюда, вследствие его постоянного преклонения в поклонении Богу и просьб о прощении для народа. За преизбыток правды своей он был прозван Праведным и Облием, что в переводе означает “Оплот народа” и “Правда”, согласно тому, что возвещали о нём пророки».
Евсевий,
«Церковная история», Книга 2, Глава 23, Разделы 4-7.
«Кафедра [или “Престол”] Иакова, который первым принял епископство Иерусалимской Церкви от самого Спасителя и апостолов и которого Божественные Писания называют Братом Господним, сохраняется доныне. Братия, в порядке преемства следующие за ним, со всею очевидностью являют всем то благоговение, которое древние и нынешние мужи питали и питают к святым за их благочестие. Но довольно об этом».
Евсевий,
«Церковная история», Книга 7, Глава 19, Раздел 1.
Псевдо-Климентовы тексты: Иаков назначен Иисусом как его Преемник:
«Церковь Господня, в Иерусалиме устроенная, преизобильно умножалась и возрастала, управляемая праведными установлениями Иакова, который был поставлен в ней во епископа самим Господом».
Псевдо-Климентины,
цит. по Роберту Айзенману «Иаков Брат Иисуса» (Penguin Books, 1998), стр. 202 англ.изд.
«Иаков, господин и епископ епископов, правящий Иерусалимом, Святою Церковью евреев и всеми повсюду преславно основанными Промыслом Божиим церквами».
Псевдо-Климентины,
цит. по Данну, «Единство и разнообразие в Новом Завете», стр. 259 англ.изд.
«Господь и Пророк наш, пославший нас, возвестил нам, что Лукавый [то есть “Дьявол”], споривший с Ним сорок дней и не превозмогший Его, обещал послать апостолов из числа своих подданных, дабы обольщать людей. Посему прежде всего помните, что следует чуждаться любого апостола, учителя или пророка, который не сверяет в точности учение своё с Иаковом… даже если он придет к вам с рекомендательными письмами».
Псевдо-Климентины,
цит. по Роберту Айзенману «Код Нового Завета» (Лондон: Watkins, 2006), стр. 570 англ.изд.
«Какова бы ни была ситуация с епископами вне Иерусалима, существует достаточно свидетельств о единоличном епископстве в Иерусалиме, на “престоле” Иакова, который ранней общиной христиан из иудеев рассматривался как продолжение и временный образ престола Давидова, предназначенного Иисусу».
– Иоганнес Вайсс,
«Самое раннее христианство», Том 2 (Harper, 1959), стр. 721-22 англ.изд.
На основании вышеприведённых свидетельств (в основном из протокатолических источников) Иаков стал преемником своего брата Иисуса по прямому поставлению в качестве лидера ранней общины последователей Иисуса, состоявшей из иудеев. Функционально сан «Епископа Иерусалимского» в раннехристианском дискурсе эквивалентен институту Имамата в исмаилитском богословии. Исторически Иерусалимская Церковь осуществляла власть над всеми ранними христианами, и, таким образом, епископ Иерусалимской Церкви был бы «Имамом» последователей Иисуса в его отсутствие. На метафизическом уровне статус Иакова как Праведника (цаддик), который поддерживает мир, эквивалентен статусу Имама. Согласно Евангелию от Фомы, Иисус сказал своим ученикам идти к «Иакову Праведному, ради которого возникли небо и земля». Эта формулировка указывает на шиитскую исмаилитскую и суфийскую концепцию Света Мухаммада согласно знаменитому хадису кудси, где Бог говорит Пророку: «Если бы не ты [Мухаммад], Я не сотворил бы небо и землю». Это также говорит об известном хадисе Пророка: «Если бы мир был лишён Имама хотя бы на мгновение, он содрогнулся бы вместе со всеми его обитателями». Таким образом, описание Иакова как основания небес и земли говорит о его статусе как Имама своего времени:
«То, что “Иаков Праведный” – тот, ради кого “возникли Небо и Земля”, означает, что не только Небо и Земля обусловлены его существованием, но, как “Цаддик”, он предшествует им или является предвечным. Читатель узнает в этом нечто эквивалентное тому, что носит имя “Логоса” или “Слова” в Евангелии от Иоанна выше. Также в этом есть нечто глубоко родственное доктрине “Имама” в шиитском исламе. Все эти термины имеют общие аспекты и более или менее равнозначны».
– Роберт Айзенман,
«Иаков Брат Иисуса» (Penguin Books, 1998), стр. 136 англ.изд.
Существует также традиция эбионитов из утраченного «Евангелия евреев», согласно которой воскресший Иисус прежде всего явился своему брату Иакову. Это Евангелие описывает, как Иисус благословил хлеб и первым дал его Иакову:
«Господь (Иисус) сказал: “Принесите стол и хлеб!” Он взял хлеб, благословил его, преломил и дал Иакову Праведному и сказал ему: “Брат мой, ешь хлеб твой, ибо Сын Человеческий воскрес из спящих”».
«Евангелие от евреев», цит. по Джону Пейнтеру, «Модели лидерства и миссии», в Чилтон и Эванс (ред.),
«Миссии Иакова, Петра и Павла» (Лейден: Брилл, 2005), стр. 149 англ.изд.
История Иисуса, представляющего «стол» своим ученикам, также упоминается в Коране как «Трапеза с неба» (5:112). Согласно исмаилитскому Да’и Абу Хатиму ар-Рази, значение “стола”, который Иисус приготовил для своих апостолов, есть божественное вдохновение (та’йид), исходящее из Универсального Интеллекта и Универсальной Души: «Стол означает духовное питание (мадда) из духовного потока, которого они [апостолы Иисуса] ждали и жаждали». Как поясняет ар-Рази, принесение Иисусом «стола с неба» своим ученикам означает, что Иисус назначил своего Преемника или Основу (асас) для руководства своими последователями: «Мессия намеревался поставить своего Основу (асаса) и обещал, что назначит Основу среди них, дабы через него они обрели духовный поток». (Переведено Шин Номото в его докторской диссертации, «Ранняя исмаилитская мысль о пророчестве согласно “Китаб ал-Ислах” Абу Хатима ар-Рази», 1998, стр. 213-214 англ.изд.) Таким образом, история о том, как Иисус предлагает хлеб своему брату Иакову, эзотерически означает, что Иисус передал Иакову божественное вдохновение (та’йид) Универсального Интеллекта и назначил его своим Преемником (васи) – точно так же, как Пророк Мухаммад назначил ‘Али ибн Аби Талиба своим преемником.
«Эту ситуацию, пожалуй, лучше всего понять, взглянув на аналогичную ситуацию в более поздней ‘Общине’, считающей себя наследницей обетования Авраамова… Та [сторона], что получила поддержку в шиитском исламе, представляет это как семейный Халифат, то есть преемство внутри семьи Пророка – при этом слово ‘Халифат’ в арабском языке собственно и означает ‘преемство’. Это, безусловно, аналогично притязаниям сторонников Иакова в раннем христианстве».
– Роберт Айзенман,
«Иаков Брат Иисуса», стр. 164 англ.изд.
4. Иаков как толкователь Иисуса: Послание Иакова
«Иаков, раб Бога и Господа Иисуса Христа, двенадцати коленам, находящимся в рассеянии… кто вникнет в закон совершенный, закон свободы, и пребудет в нем, тот, будучи не слушателем забывчивым, но исполнителем дела, блажен будет в своем действии».
Послание Иакова 1:1-25.
Послание, адресованное Иаковом двенадцати коленам Сынов Израилевых, содержит его толкование учений его брата Иисуса. В своём качестве Преемника (васи) Иисуса и Основы (асас) имамата после него, существенная роль Иакова состояла в том, чтобы руководить новой общиной, разъясняя учения своего брата Иисуса. Джеймс Д. Табор проследил значительную часть учений Иакова до исторических учений Иисуса, найденных в источнике Q, общем источнике для Евангелий от Матфея и Луки.
«Особенно примечательно в послании Иакова то, что этическое содержание его учения прямо параллельно наставлениям Иисуса, которые мы знаем из источника Q. Источник Q – это самое раннее собрание наставлений и изречений Иисуса, которое учёные датируют примерно 50 годом н.э. Он не сохранился как цельный документ, но обширно используется Матфеем и Лукой… Если рассмотреть послание Иакова, даже при всей его краткости, в нём обнаруживается не менее тридцати прямых ссылок, отголосков и аллюзий на наставления Иисуса, находимые в источнике Q!»
– Джеймс Д. Табор,
«Павел и Иисус: Как апостол преобразовал христианство» (Нью-Йорк: Саймон и Шустер, 2012), стр. 42 англ.изд.
| Учения Иисуса в Источнике Q | Учения Иакова |
| Блаженны нищие духом, ибо ваше есть Царствие Божие. (Луки 6:20) | Не бедных ли мира избрал Бог быть богатыми верою и наследниками Царствия? (Иак. 2:5) |
| Итак, кто нарушит одну из заповедей сих малейших… тот малейшим наречется в Царстве Небесном. (Матфея 5:19) | Кто соблюдает весь закон и согрешит в одном чем-нибудь, тот становится виновным во всем. (Иак. 2:10) |
| Не всякий, говорящий Мне: «Господи! Господи!», войдет в Царство Небесное, но исполняющий волю Отца Моего Небесного. (Матфея 7:21) | Будьте же исполнители слова, а не слышатели только. (Иак. 1:22) |
| Тем более Отец ваш Небесный даст блага просящим у Него. (Матфея 7:11) | Всякое даяние доброе… нисходит свыше, от Отца светов… (Иак. 1:17) |
| Горе вам, богатые! ибо вы уже получили свое утешение. (Луки 6:24) | Послушайте вы, богатые: плачьте и рыдайте о бедствиях ваших, находящих на вас. (Иак. 5:1) |
| А Я говорю вам: не клянись вовсе: ни небом, потому что оно престол Божий; ни зёмлею, потому что она подножие ног Его… Но да будет слово ваше: «да, да»; «нет, нет». (Матфея 5:34, 37) | Прежде же всего, братия мои, не клянитесь ни небом, ни землею, и никакою другою клятвою, но да будет у вас: «да, да» и «нет, нет». (Иак. 5:12) |
Таблица из работы Джеймса Д. Табора, «Павел и Иисус», стр. 41 англ.изд.
«Мусульманский акцент на Иисусе как мессианском пророке и учителе вполне параллелен тому, что мы находим в источнике Q, в послании Иакова и в Дидахе… Ислам настаивает, что ни Иисус, ни Мухаммад не принесли новую религию. Они стремились призвать людей обратно к тому, что можно назвать “Авраамической верой”. Именно это, как мы видим, подчёркнуто в послании Иакова. Как и ислам, послание Иакова и учение Иисуса в Q подчёркивают исполнение воли Божьей как проявление своей веры. Также законы о пище ислама, как цитируется в Коране, повторяют наставления Иакова в Деяниях 15 почти слово в слово: “Воздерживайтесь от свинины, крови, того, что принесено в жертву идолам, и падали” (Коран 2:172)».
– Джеймс Д. Табор,
«Династия Иисуса: Тайная история Иисуса, его царственной семьи и рождения христианства»
(Нью-Йорк: Саймон и Шустер, 2006), стр. 315-316 англ.изд.
5. Правление Иакова и служение Петра
Католическая Церковь прослеживает религиозное владычество Папства к апостолу Симону Петру. Католики утверждают, что Иисус назначил Симона Петра главой Церкви согласно следующему высказыванию в Евангелии от Матфея:
«Он говорит им: “А вы за кого почитаете Меня?” Симон же Пётр, отвечая, сказал: “Ты – Христос, Сын Бога Живого”. Тогда Иисус сказал ему в ответ: “Блажен ты, Симон, сын Ионин, потому что не плоть и кровь открыли тебе это, но Отец Мой, Сущий на небесах. И Я говорю тебе: ты – Пётр (Кифа), и на сем камне Я создам Церковь Мою, и врата ада не одолеют её. И дам тебе ключи Царства Небесного; и что свяжешь на земле, то будет связано на небесах, и что разрешишь на земле, то будет разрешено на небесах”».
Евангелие от Матфея, 16:15-19.
Католики толкуют «ключи от царства небесного» как делегирование религиозной власти Иисусом Петру и обращение к Симону «Кифа» (т.е. «камень»), чтобы указать на его роль как основание Церкви на земле. Специалист по Новому Завету Хаям Маккоби объясняет, что этот язык вручения «ключей», которые открывают и закрывают небеса, использовался у Исаии для описания назначения «главного министра» Давидова Царя. Поэтому, когда Иисус дал Симону Петру «ключи» от своего царства, он назначал Петра своим министром или визирем, а не своим преемником:
«Вручая Петру “ключи царства”, Иисус назначал его своим главным министром. Главного министра царя Езекии звали Севна; и когда Пророк Исаия предсказал, что этот чиновник будет смещён в пользу Элиакима, это произошло с такими словами… “И ключ дома Давидова возложу на рамена его; отворит он, и никто не запрёт; запрёт он, и никто не отворит. И укреплю его как гвоздь в твёрдом месте” (Ис. 22:19-23). Сходства между этим и поручением Иисуса Петру поразительны… так что Иисус, давая Петру эти полномочия, назначает его не только главным министром при своём царском дворе, но и главой Синедриона; это единственное различие между назначением Элиакима и назначением Петра… Пётр, таким образом, назначен главным министром Царя Иисуса. Это полностью объясняет взаимоотношения между Петром и Иаковом, братом Иисуса, в движении и почему Иаков в этот момент внезапно приобретает очень значимое положение. Когда Иисус стал Царём, его семья стала царской семьёй, по крайней мере для тех, кто верил в мессианство Иисуса. Таким образом, после смерти Иисуса его брат Иаков, как его ближайший родственник, стал его преемником; не в том смысле, что он стал царём Иаковом, ибо считалось, что Иисус жив, будучи воскрешён чудом Божьим, и ожидает “за кулисами” правильного момента для “возвращения на сцену” как Царь Мессия. Иаков, таким образом, был Принцем-Регентом, временно занимавшим престол в отсутствие Иисуса… Положение Петра после смерти Иисуса легко понять таким образом. Он не мог стать главой движения Иисуса, так как не был царской крови. Но он мог и действительно сохранил свою позицию главного советника и министра царского двора, обладателя “ключей царства”».
– Хаям Маккоби,
«Миф творец: Павел и изобретение христианства» (Нью-Йорк: Барнс энд Ноубл, 1998), стр. 122-123 англ.изд.
Поэтому назначение Симона на «Петрово Служение», почитаемое католиками, сводится к служению министра или визиря, в то время как фактическим преемником был Иаков. Это означает, что Пётр служил главным министром Иакова после смерти Иисуса, и это находимо в Новом Завете: Иаков остаётся и правит из Иерусалима, в то время как Пётр становится ведущим миссионером среди многих миссионеров. В исмаилитской терминологии Иисус был одновременно Великим Пророком (натик) и Доверенным Имамом из рода Давида. Иисус назначил своего брата Иакова Преемником (васи), чтобы наследовать имамат, символизируемый царской властью дома Давидова, и назначил Петра своим Бабом (Вратами) или верховным Худжжатом (Доказательством) – что означает, что Пётр возглавлял проповедников (да’и). Таким образом, Иаков был Имамом после Иисуса, а Пётр имел функцию Баба или Худжжата Иакова.
6. Правление Иакова и проповедь Павла
«Давайте предположим, что мессианский лидер, известный как “Иисус”, действительно существовал в начале первого века в Палестине. Более того, давайте предположим, что у него были братья, одним из которых был Иаков. Кто бы лучше знал характер Иисуса? Его ближайшие живые родственники, которые согласно традиции были его законными преемниками в Палестине вместе со спутниками, сопровождавшими его во всех деяниях, или кто-то, кто, как он сам утверждает, никогда не видел Иисуса при его жизни, как Павел, и даже, напротив, был Врагом и преследовал раннюю христианскую общину, и познакомился с ним только через прозрения, позволившие ему быть в контакте с фигурой, которую он обозначает как “Христос Иисус” на Небесах? Ответ любого разумного наблюдателя на этот вопрос должен быть очевиден: Иаков и палестинские спутники Иисуса».
– Роберт Айзенман,
«Иаков Брат Иисуса», гл. XXIX.
Наставления Иакова прямо противоречат наставлениям Павла (Савла) из Тарса, к которому возводится большинство текстов Нового Завета. Иаков же был назначенным преемником Иисуса и признавался таковым Апостолами Иисуса, и Павел представлял свою власть и учения как полностью независимые от Иакова, Апостолов и Иерусалимской Церкви. В своих посланиях Павел ссылается на «моё Евангелие» как на нечто отличное от «других Евангелий», проповедуемых Апостолами Иисуса.
Павел утверждал, что получает откровение от воскресшего Христа и был избран Богом распространять Евангелие среди язычников:
«Павел апостол, избранный не человеками и не через человека, но Иисусом Христом и Богом Отцем, воскресившим Его из мертвых».
Павел (Савл) из Тарса,
Послание к Галатам 1:1.
«Возвещаю вам, братия, что Евангелие, которое я благовествовал, не есть человеческое; ибо и я принял его и научился не от человека, но через откровение Иисуса Христа […] Когда же Бог, избравший меня от утробы матери моей и призвавший благодатию Своею, благоволил открыть во мне Сына Своего, чтобы я благовествовал Его язычникам, – я не стал тогда же советоваться с плотью и кровью, и не пошёл в Иерусалим к предшествовавшим мне Апостолам, а пошёл в Аравию и опять возвратился в Дамаск».
Павел (Савл) из Тарса,
Послание к Галатам 1:11-17.
Павел утверждал, что его учения были полностью независимы от Апостолов Иисуса в Иерусалиме:
«Потом, через четырнадцать лет, опять ходил я в Иерусалим с Варнавою, взяв с собою и Тита. Ходил же по откровению и предложил там, но особо знаменитейшим, благовествование, проповедуемое мною язычникам, не напрасно ли я подвизаюсь или подвизался. Но они и Тита, бывшего со мною, хотя и Еллина, не принуждали обрезаться, а вкравшимся лжебратиям, скрытно приходившим подсмотреть за нашею свободою, которую мы имеем во Христе Иисусе, чтобы поработить нас, мы не уступили и не покорились, дабы истина благовествования сохранилась у вас. И в знаменитых чем-либо, какими бы ни были они когда-либо, для меня нет ничего особенного: Бог не взирает на лице человека. И знаменитые не возложили на меня ничего более».
Павел (Савл) из Тарса,
Послание к Галатам 2:1-6.
Павел похвалялся получением откровений от Иисуса и восхищением до третьего неба:
«Не полезно хвалиться мне, ибо я приду к видениям и откровениям Господним. Знаю человека во Христе, который назад тому четырнадцать лет (в теле ли – не знаю, вне ли тела – не знаю: Бог знает) восхищен был до третьего неба. И знаю о таком человеке (только не знаю – в теле, или вне тела: Бог знает), что он был восхищен в рай и слышал неизреченные слова, которых человеку нельзя пересказать».
Павел (Савл) из Тарса,
Послание 2-е Коринфянам 12:1-4.
Павел похвалялся, что был равен апостолам Иисуса и работал усерднее их:
«Ибо я наименьший из апостолов, и недостоин называться апостолом, потому что гнал церковь Божию. Но благодатию Божиею есмь то, что есмь; и благодать Его во мне не была тщетна, но я более всех их потрудился: не я, впрочем, а благодать Божия, которая со мною».
Павел (Савл) из Тарса,
Послание 1-е Коринфянам 15:9-11.
Павел утверждал, что Апостолы Иисуса учили иному Евангелию, чем его:
«Ибо если бы кто, придя, начал проповедовать другого Иисуса, которого мы не проповедовали, или если бы вы получили иного Духа, которого не получили, или иное благовестие, которого не принимали, – то вы были бы очень снисходительны к тому. Но я думаю, что у меня ни в чём нет недостатка против высших Апостолов: хотя я и невежда в слове, но не в познании. Впрочем, мы во всём совершенно известны вам».
Павел (Савл) из Тарса,
Послание 2-е Коринфянам 11:4-6.
«Я дошёл до неразумия, хвалясь; вы меня принудили к сему, ибо мне должно было быть похвалёну от вас; потому что у меня ни в чём нет недостатка против высших Апостолов, хотя я и ничто. Признаки Апостола оказались перед вами всяким терпением, знамениями, чудесами и силами».
Павел (Савл) из Тарса,
Послание 2-е Коринфянам 12:11.
«[Павел говорит] о столпах иерусалимской церкви [в Галатам гл. 2]. Павел выступает против них – см. особенно Гал. 2:11. Павел говорит против них с плохо скрываемым сарказмом в повторяющихся словах “почитаемых быть чем-то” и “знаменитых” (Гал. 2:2,6,9). Несколько комментаторов 1-му посланию Коринфянам утверждают, что община Кифы [т.е. Петра] (1Кор. 1:12 [Кифа]; 3:22) является иудействующей общиной в Коринфе – Павел не одобряет это разделение. Подобным образом в 1Кор. 9:5 Павел пренебрежительно говорит о Кифе [т.е. Петре] и братьях Иисуса, т.е. иерусалимских столпах… Соперничество между Павлом и Петром наиболее сильно очевидно в этих главах Галатам и 1 Коринфянам».
– Дж. К. Эллиот,
«Очерки о текстологии Нового Завета» (Bloomsbury, 1992), стр. 132 англ.изд.
Иаков и старейшины Церкви обвинили Павла в нападках на Закон Моисея:
«По прибытии нашем в Иерусалим братия радушно приняли нас. На другой день Павел пришёл с нами к Иакову; пришли и все пресвитеры. Приветствовав их, Павел рассказывал подробно, что сотворил Бог у язычников служением его. Они же, выслушав, прославили Бога и сказали ему: “Видишь, брат, сколько тысяч уверовавших Иудеев, и все они ревнители закона. А о тебе наслышались они, что ты всех Иудеев, живущих между язычниками, учишь отступлению от Моисея, говоря, чтобы они не обрезывали детей своих и не поступали по обычаям. Итак, что же делать? Верно соберётся народ; ибо услышат, что ты пришёл. Сделай же, что мы скажем тебе”».
Деяния Апостолов 21:17-25.
Учения Павла были отвергнуты Иаковом и Апостолами в Антиохии:
«Когда же Кифа [Пётр] пришёл в Антиохию, то я лично противостал ему, потому что он подвергался нареканию. Ибо, до прибытия некоторых от Иакова, ел вместе с язычниками; а когда те пришли, стал таиться и устраняться, опасаясь обрезанных. Вместе с ним лицемерили и прочие Иудеи, так что даже Варнава был увлечён их лицемерием».
Павел (Савл) из Тарса,
Послание к Галатам 2:11.
«Павел фактически был отвергнут церковью, которая первой поручила ему миссионерство. Поскольку Павел продолжал страстно верить в истинность евангелия, которое фактически было отвергнуто в Антиохии, отношения не могли сохраняться в прежнем виде. Неудивительно, что в своей продолжающейся миссии, как мы увидим, Павел, похоже, работал гораздо больше как независимый миссионер… Отсюда следует, что Павел видел свой результат в действенном разрыве с материнской церковью в Иерусалиме».
– Джеймс Д. Г. Данн,
«Начиная с Иерусалима: Христианство в становлении» (Гранд Рапидс: Eerdmans Publishing, 2009), стр. 491-493 англ.изд.
7. Противоречие Павла и Иакова: вера, труды и законы
«Таким образом, Иаков и его преемники предоставляют нам пример лучшей исторической связи с Иисусом и его первоначальными наставлениями. То, что мы не находим никаких следов евангелия Павла или павловской теологии в источнике Q, или в послании Иакова, или в Дидахе, не должно нас удивлять. Иаков и его преемники представляют изначальную версию христианства, связанную более непосредственно с историческим Иисусом, которая имеет все основания для притязания на аутентичность».
– Джеймс Д. Табор,
«Династия Иисуса», стр. 311 англ.изд.
Закон Моисея (Тора): иго рабства для Павла и закон свободы для Иакова
Павел: «… а все, утверждающиеся на делах закона, находятся под клятвою. Ибо написано: “Проклят всяк, кто не исполняет постоянно всего, что написано в книге закона”. А что законом никто не оправдывается пред Богом, это ясно, потому что “праведный верою жив будет”».
– Послание к Галатам 3:10-13.
Павел: «Итак стойте в свободе, которую даровал нам Христос, и не подвергайтесь опять игу рабства. Вот, я, Павел, говорю вам: если вы обрезываетесь, не будет вам никакой пользы от Христа».
– Послание к Галатам 5:1-3.
Иаков: «Будьте же исполнители слова, а не слышатели только, обманывающие самих себя. Ибо, кто слушает слово и не исполняет, тот подобен человеку, рассматривающему природные черты лица своего в зеркале: он посмотрел на себя, отошёл и тотчас забыл, каков он. Но кто вникнет в закон совершенный, закон свободы, и пребудет в нём, тот, будучи не слушателем забывчивым, но исполнителем дела, блажен будет в своём действии».
– Послание Иакова 1:22-25.
Оправдание верой единой у Павла и оправдание верой и делами у Иакова:
Павел: «Мы по природе Иудеи, а не из язычников грешники; однако же, узнав, что человек оправдывается не делами закона, а только верою в Иисуса Христа, и мы уверовали во Христа Иисуса, чтобы оправдаться верою во Христа, а не делами закона; ибо делами закона не оправдается никакая плоть».
– Послание к Галатам 2:15-16.
Иаков: «Если вы исполняете закон царский, по Писанию: “возлюби ближнего твоего, как себя самого”, – хорошо делаете. Но если поступаете с лицеприятием, то грех делаете и перед законом оказываетесь преступниками. Кто соблюдает весь закон и согрешит в одном чём-нибудь, тот становится виновным во всём. Ибо Тот же, Кто сказал: “не прелюбодействуй”, сказал и: “не убей”; посему, если ты не прелюбодействуешь, но убьёшь, то ты также преступник закона».
– Послание Иакова 2:8-11.
Павел: «Потому что делами закона не оправдается пред Ним никакая плоть; ибо законом познаётся грех. Но ныне, независимо от закона, явилась правда Божия, о которой свидетельствуют закон и пророки, правда Божия через веру в Иисуса Христа во всех и на всех верующих […] Ибо мы признаём, что человек оправдывается верою, независимо от дел закона».
– Послание к Римлянам 3:20-28.
Иаков: «Что пользы, братия мои, если кто говорит, что он имеет веру, а дел не имеет? Может ли эта вера спасти его? Если брат или сестра наги и не имеют дневного пропитания, а кто-нибудь из вас скажет им: “идите с миром, грейтесь и питайтесь”, но не даст им потребного для тела: что пользы? Так и вера, если не имеет дел, мертва сама по себе. Но скажет кто-нибудь: “ты имеешь веру, а я имею дела”: покажи мне веру твою без дел твоих, а я покажу тебе веру мою из дел моих. Ты веруешь, что Бог един: хорошо делаешь; и бесы веруют, и трепещут».
– Послание Иакова 2:14-19.
Оправдание Авраама верой единой у Павла и оправдание Авраама делами у Иакова
Павел: «Что же, скажем, Авраам, отец наш, приобрел по плоти? Если Авраам оправдался делами, он имеет похвалу, но не пред Богом. Ибо что говорит Писание? “Поверил Авраам Богу, и это вменилось ему в праведность”».
– Послание к Римлянам 4:1-3.
Иаков: «Не делами ли оправдался Авраам, отец наш, возложив на жертвенник Исаака, сына своего? Видишь ли, что вера содействовала делам его, и делами вера достигла совершенства? И исполнилось слово Писания: “веровал Авраам Богу, и это вменилось ему в праведность, и он наречён другом Божиим”. Видите ли, что человек оправдывается делами, а не верою только […] Ибо, как тело без духа мертво, так и вера без дел мертва».
– Послание Иакова 2:21-24, 26.
Допустимость всякой пищи у Павла и недопустимость нечистого мяса, мяса удавленных животных и крови у Иакова
Павел: «Всё, что продаётся на торгу, ешьте без всякого исследования, для спокойствия совести; ибо Господня земля, и что наполняет её. Если кто из неверных позовёт вас, и вы захотите пойти, то всё, предлагаемое вам, ешьте без всякого исследования, для спокойствия совести».
– Послание 1-е Коринфянам 10:25-27.
Павел: «Но некоторые и доныне с совестью, признающею идолов, едят идоложертвенное как жертвы идольские, и совесть их, будучи немощна, оскверняется. Пища не приближает нас к Богу: ибо, едим ли мы, ничего не приобретаем; не едим ли, ничего не теряем».
– Послание 1-е Коринфянам 8:7-13.
Павел: «Я знаю и уверен в Господе Иисусе, что нет ничего в себе самом нечистого; только почитающему что-либо нечистым, тому нечисто».
– Послание к Римлянам 14:14.
Иаков: «Посему я полагаю не затруднять обращающихся к Богу из язычников, а написать им, чтобы они воздерживались от оскверненного идолами, от блуда, удавленины и крови».
– Деяния Апостолов 15:19-21.
Иаков: «А об уверовавших язычниках мы писали, положив, чтобы они ничего такого не наблюдали, а только хранили себя от идоложертвенного, от крови, от удавленины и от блуда».
– Деяния Апостолов 21:25.
«Очевидно, что то, что здесь отражается – это спор внутри христианства, между тем течением иудейского христианства, которое было представлено Иаковом в Иерусалиме, с одной стороны, и языческими церквями или эллинистическими иудейскими христианами, которые были решительно под влиянием учения Павла, с другой».
– Джеймс Д. Г. Данн,
«Единство и разнообразие в Новом Завете», стр. 263 англ.изд.
8. Последователи Иакова в Иерусалиме: Ахл ал-Байт Иисуса
«Наблюдение, что не только Иаков, но и другие члены семьи Иисуса занимали центральные позиции в руководстве церквей Палестины вплоть до раннего второго века, побудило ряд учёных от Гарнака до Шёпса говорить о христианском “халифате” или о династической форме христианства, в которой высшая власть в церкви передавалась через династическое преемство членов его семьи, точно так же, как высшая власть в раннем Исламе передавалась через потомков семьи пророка Мухаммада».
– Ричард Бокэм,
«Иуда и родственники Иисуса», стр. 125 англ.изд.
Иаков Праведный почитался как святой и праведник многими иудеями в Иерусалиме. Фарисеи убеждали Иакова публично отречься от своей веры в Иисуса как Мессию Израиля. Однако Иаков отказался и вместо этого объявил, что Иисус был Сыном Человеческим, сидящим одесную Бога на небесах. Он был убит толпой иудейских лидеров в 62 году н.э.
Евсевий, Егесипп и Климент Александрийский: Иаков умирает как праведный мученик
«Вышеупомянутые книжники и фарисеи посадили Иакова на вершину храма и закричали ему, говоря: “О праведный, которому все мы должны верить, ибо народ заблуждается вслед Иисуса, распятого, объяви нам, каковы врата Иисуса”. И он ответил громким голосом: “Зачем вы спрашиваете меня об Иисусе, Сыне Человеческом? Он сам сидит на небесах одесную великой Силы и готов прийти на облаках небесных”. И когда многие полностью убедились и прославились в свидетельстве Иакова и сказали: “Осанна Сыну Давидову”, те же самые книжники и фарисеи снова сказали друг другу: “Мы худо сделали, доставив такое свидетельство Иисусу. Но взойдём и сбросим его, чтобы они устрашились верить ему”. И они возопили, говоря: “О! О! Праведный также в заблуждении”. И исполнилось Писание, написанное у Исаии: “Уберём праведника, ибо он неугоден нам; и так они будут есть плоды дел своих”. Итак, они взошли и сбросили праведника, и сказали друг другу: “Побьём камнями Иакова Праведного”. И начали побивать его камнями, ибо он не умер от падения; но он повернулся, преклонил колени и сказал: “Умоляю Тебя, Господь Бог Отец, прости им, ибо не знают, что делают” (Лк. 23:34). И пока они таким образом побивали его камнями, один из священников из сынов Рехава, сына рехавитян, которые упомянуты пророком Иеремией, возопил, говоря: “Остановитесь! Что вы делаете? Праведный молится за вас”. И один из них, который был валяльщиком, взял палку, которою он бил одежды, и ударил праведного по голове. И таким образом он пострадал мученически. И похоронили его на том месте, у храма, и памятник его остаётся у храма. Он стал истинным свидетелем как для иудеев, так и для эллинов, что Иисус есть Христос. Это подробно рассказано Егесиппом, который согласен с Климентом: Иаков был столь удивительным человеком и столь знаменитым среди всех за свою праведность, что даже более разумные из иудеев были того мнения, что это была причина осады Иерусалима, которая случилась с ними сразу после его мученичества, не по какой иной причине, как только из-за их дерзкого деяния против него. Иосиф, по крайней мере, не колебался засвидетельствовать это в своих писаниях, где он говорит: “Это случилось с иудеями, чтобы отомстить за Иакова Праведного, который был братом Иисуса, называемого Христом. Ибо иудеи убили его, хотя он был наиправеднейшим человеком”».
Евсевий,
«Церковная история», Книга 2, Глава 22, Разделы 12-20.
Иакову наследовал как епископ Иерусалимской Церкви и лидер христиан из иудеев, его брат (или двоюродный брат) Симеон, сын Клеопы. Основанием для преемства Симеона было его семейное родство с Иаковом и Иисусом. Евсевий называет его двоюродным братом Иисуса, но Евангелия (Мф. 13:55, Мк. 6:3) предполагают, что он был одним из братьев Иисуса. В исмаилитских терминах это означает, что Симеон, сын Клеопы стал Доверенным Имамом после Иакова.
Евсевий, Егесипп и Климент Александрийский: Симеон наследует Иакову
«После мученической смерти Иакова и завоевания Иерусалима, которое последовало сразу за ней, рассказывают, что те из апостолов и учеников Господа, которые были ещё живы, собрались со всех сторон вместе с теми, кто был родственниками Господа по плоти (ибо большинство из них также были ещё живы), чтобы посовещаться о том, кто достоин наследовать Иакову. Все они единодушного провозгласили Симеона, сына Клеопы, о котором также упоминает Евангелие, достойным епископского престола той общины. Он был, как говорят, двоюродным братом Спасителя. Ибо Егесипп сообщает, что Клеопа был братом Иосифа».
Евсевий,
«Церковная история», Книга 3, Глава 11, Разделы 1-2.
«Тот же автор [Егесипп] также описывает начала ересей, которые возникли в его время, в следующих словах: “А после того как Иаков Праведный принял мученическую смерть, как и Господь также по тому же обвинению, Симеон, сын дяди Господа, Клеопы, был назначен следующим епископом. Все предложили его как второго епископа, потому что он был двоюродным братом Господа. Поэтому они назвали Церковь девой, ибо она ещё не была растлена тщеславными речами”».
Евсевий,
«Церковная история», Книга 4, Глава 22, Раздел 4.
Город Иерусалим пал перед римлянами в 70 году н.э., и Храм был разрушен. Сообщается, что руководители Иерусалимской Церкви бежали в Пеллу под предводительством Симеона. Впоследствии они вернулись в Иерусалим, и семья Иисуса подвергалась гонениям из-за того, что они были потомками Давида и родственниками Иисуса. Симеон, сын Клеопы был обвинён в ереси, подвергнут пыткам и наконец убит в 107 году н.э. Симеону наследовал в качестве главы иерусалимской иудео-христианской общины другой член семьи Иисуса, по имени Иуст или Иуда.
Евсевий, Егесипп и Климент Александрийский: Симеон умирает как праведный мученик
«Сообщается, что после эпохи Нерона и Домициана, при императоре, времена которого мы сейчас описываем, гонение разгорелось против нас в некоторых городах вследствие народного восстания. В этом гонении мы узнали, что Симеон, сын Клеопы, который, как мы показали, был вторым епископом Церкви Иерусалимской, принял мученическую смерть. Егесипп, чьи слова мы уже цитировали в различных местах, также является свидетелем этого факта. Говоря о некоторых еретиках, он добавляет, что Симеон был обвинён ими в это время; и поскольку было ясно, что он христианин, он подвергался пыткам различными способами в течение многих дней и привёл в изумление даже самого судью и его свиту в высшей степени, и наконец он принял смерть, подобную смерти нашего Господа. Но нет ничего лучше, чем услышать самого историка, который пишет следующее: некоторые из этих еретиков выдвинули обвинение против Симеона, сына Клеопы, на том основании, что он был потомком Давида и христианином; и таким образом он принял мученическую смерть в возрасте ста двадцати лет, в то время как Траян был императором, а Аттик правителем».
Евсевий,
«Церковная история», Книга 3, Глава 32, Разделы 1-3.
Евсевий предоставил список преемников Иакова Праведного в сане епископа Иерусалимского. Он отметил, что все эти епископы были обрезанными иудеями, что означает, что они придерживались Торы Моисея. Он также сказал, что эти епископы «получили знание о Христе в чистоте», что означает, что они сохранили истинное учение Иисуса. С исмаилитской точки зрения эти иерусалимские епископы были Доверенными Имамами и законными преемниками Иисуса.
Евсевий, Егесипп и Климент Александрийский: Епископы Иерусалима
«Хронологию епископов Иерусалима я нигде не находил сохранённой в письменной форме; ибо предание говорит, что все они были недолговечны. Но я узнал это из писаний, что до осады иудеев, которая произошла при Адриане, там было пятнадцать епископов в преемственности, и все они, как говорят, были еврейского происхождения и получили знание о Христе в чистоте, так что они были одобрены теми, кто был способен судить о таких вопросах, и были сочтены достойными епископства. Ибо вся их церковь тогда состояла из верующих евреев, которые продолжались со дней апостолов до осады, которая произошла в это время; в этой осаде иудеи, вновь восставшие против римлян, были побеждены после жестоких сражений. Но поскольку епископы из обрезанных прекратились в это время, уместно привести здесь список их имён с самого начала. Первым, таким образом, был Иаков, именуемый брат Господа; вторым Симеон; третьим Иуст; четвёртым Закхей; пятым Товия; шестым Вениамин; седьмым Иоанн; восьмым Матфий; девятым Филипп; десятым Сенека; одиннадцатым Иуст; двенадцатым Левий; тринадцатым Ефрес; четырнадцатым Иосиф; и наконец, пятнадцатым Иуда. Это епископы Иерусалима, которые жили между эпохой апостолов и упомянутым временем, все они принадлежали к обрезанным».
Евсевий,
«Церковная история», Книга 4, Глава 5, Разделы 1-4.
Хотя вышеуказанный список из пятнадцати имён представлен Евсевием как линия преемников Иакова, Ричард Бокэм утверждал, что только Иаков, Симеон и Иуст (Иуда) были епископами Иерусалима с прямой преемственностью, а другие – двенадцать заместителей, служащих под их началом. «Их следует понимать как собрание двенадцати старейшин, которые управляли иерусалимской церковью вместе с Иаковом… существуют свидетельства, особенно в иудейских христианских преданиях, включённых в Псевдо-Климентины, в пользу того, что монархическому епископу должны содействовать двенадцать пресвитеров» (Бокэм, 73). Согласно трактовке Евсевия у Бокэма, Симеон был епископом Иерусалимским около сорока лет, а его преемник Иуст (ум. 113) был сыном Иакова или Иуды, другого из братьев Иисуса.
Евсевий особо отметил главное положение потомков Иуды, брата Иисуса, как наследников Иисуса и потомков Давида. Они подвергались гонениям со стороны римлян из-за своего статуса членов семьи Иисуса и почитались ранними христианскими церквями: «Они пришли, таким образом, и возглавили каждую церковь как свидетели и как родственники Господа. И когда во всех церквях установился глубокий мир, они оставались до царствования императора Траяна» (Евсевий, «Церковная история«, Книга 3, Глава 32, Разделы 5-6). Таким образом, семья и потомки Иисуса – известные как деспосины («принадлежащие Владыке») – явно параллельны статусу Ахл ал-Байт Пророка Мухаммада:
«Как в Иерусалиме, так и в Галилее, вплоть до войны Бар-Кохбы, семья Иисуса (деспосины) были наиболее влиятельными и уважаемыми лидерами иудейского христианства, сначала вместе с членами двенадцати, позже более исключительно… Таким образом верно рассматривать семью Иисуса как семью Давидову, сохранившую через семейные предания надежду на восстановление дома Давидова, чего чаял их род со времён Зоровавеля».
– Ричард Бокэм,
«Иуда и родственники Иисуса» (Лондон: T&T Clark, 2004), стр. 374-376 англ.изд.
В любом случае все преемники Иакова происходили из потомков братьев Иисуса, включая самого Иакова и Иуду. Из сохранившихся свидетельств видно, что потомки Иуды, признанные деспосинами и потомки Давида, занимали руководящие роли в палестинском христианстве вплоть до второго века. В исмаилитских терминах это означает, что потомки братьев Иисуса, Иакова и Иуды, получили статус Доверенных Имамов, сохраняя сущность откровения и учений Иисуса. Двенадцать заместителей при иерусалимском епископе относятся к двенадцати Худжжатам дня, передающим учения Имама.
9. Наследник Иисуса и Иакова в Аравии: «епископальный имамат» Пророка Мухаммада
По историческим источникам мы можем проследить потомков семьи Иисуса только до начала второго века. Однако известно, что эбиониты и назареяне – две группы христиан из иудеев – продолжали существовать в четвёртом веке и возводили свою веру и традиции к Иакову Праведному. Многие учёные широко обсуждают вопрос влияния групп христиан из иудеев на происхождение ислама. Работа Эмрана ал-Бадави «Коран и традиция арамейских Евангелий» (2013) показала, что Коран переосмысляет, включает и интегрирует значительное число сюжетов и наставлений арамейских Евангелий. Его исследование показало, что «11% текста Корана обнаруживают связи со всей совокупностью арамейских евангельских традиций» и «12% текста Евангелий обнаруживают связи с Кораном». Он заключает, что «Коран находится в тесном диалоге с текстом и контекстом Евангелий через их передачу на сирийском и христианско-палестинском диалектах арамейского языка» (стр. 212). Ниже приведены лишь несколько примеров из исследования Эль-Бадави, где Коран переосмыслил или переформулировал тему или идею из Нового Завета (стр. 220-226):
• Коран 3:59 переформулирует Послание к Римлянам 5:14, 21 об Иисусе как Втором Адаме
• Коран 14:37, 2:126 переформулирует Евангелие от Луки 3:8 и Евангелие от Матфея 21:43 о потомстве Авраама
• Коран 5:75, 25:7 переформулирует Евангелие от Матфея 11:16, 19, 20:3, Евангелие от Марка 5:56 и Евангелие от Луки 7:32-34
• Коран 5:18, 9:30 переформулирует Евангелие от Матфея 5:9 о рабах Божьих и сынах Божьих
• Коран 2:210, 6:158, 18:99 переформулирует Евангелие от Матфея 24:30-31, Евангелие от Марка 13:26-27 о пришествии Бога или Сына Человеческого на облаках
• Коран 24:35-36, 30:57, 61:6-8, 9:32, 25:61, 33:41-46 переформулирует Евангелие от Матфея 5:14-16, 12:34, Евангелие от Марка 4:21, Евангелие от Луки 6:45, 8:16, 11:33, 13:35, Евангелие от Иоанна 8:1, 9:5, 5:35-36 о Свете Божьем, Свете Мира, Светильнике и Домах Божьих
• Коран 1:1-7 переформулирует Евангелие от Матфея 6:9-13 и Евангелие от Луки 11:2-4 об ал-Фатихе и Молитве Господней
Согласно различным исмаилитским источникам, включая тексты Джафара ибн Мансура ал-Ямана (Баба Имама ал-Му‘изза и второго после Имама в духовном ранге), Доверенным Имамом из преемников Иисуса непосредственно перед Пророком Мухаммадом был монах Бахира из Сирии. Это означает, что Доверенный Имамат Иакова передавался через потомков семьи Иисуса, пока не достиг сирийского монаха Бахиры, известного как Георгий, последнего Доверенного Имама в Цикле Иисуса и из семьи Иисуса, кто продолжал нести его истинные учения.
Исмаилитские тексты сообщают, что Постоянный Имамат передавался от Исмаила в прямой родословной к Имаму Абд ал-Мутталибу (деду Пророка) и Имаму Абу Талибу (дяде Пророка и отцу Имама ‘Али). Доверенным Имаматом обладал Бахира, как законный преемник пророческого наследия Иисуса и Иакова. В суннитских и в шиитских источниках существует известная история о том, как Абу Талиб и Мухаммад встретили монаха Бахиру во время деловой поездки в Сирию, и Бахира признал Мухаммада будущим Пророком. Эта встреча была кульминационным слиянием Израильского Имамата, которым обладал Бахира, с Исмаильтянским Имаматом, которым обладал Имам Абу Талиб.
Мухаммад был обучен израильскому пророческому наследию (васийя) Иисуса Имамом Бахирой, а также посвящён в исмаильтянский гнозис под руководством Имама Абу Талиба, прежде чем он сам стал новым Великим Пророком. Таким образом, Пророк Мухаммад был наследником обеих Авраамических линий пророчества и имамата и вобрал в свою личность всех их членов:
«Имам периода, в который родился Мухаммад, идентифицируется как Бахира, фигура, известная в исламских источниках как христианский монах, который увидел Мухаммада, когда тот был юношей на торговой миссии со своим дядей в Сирии, и признал, что тот станет Пророком… Имам Бахира повелел Пророку принять миссию от имени Мессии (ал-масих). Когда Мухаммад успешно собрал семьдесят миссионеров-мужчин и одну женщину из Тихамы и Эфиопии, Бахира передал ему полномочия. Таким образом, наследие пророчества, которое было завещано от Исаака, было передано ему от христианского монаха, точно так же, как Мухаммад получил наследие Имамата, исходящее от Исмаила, через своего дядю Абу Талиба… Теперь, согласно логике исмаилитской священной истории, совершенно правильно, что Мухаммад был воспитан в миссии Иисуса, ибо именно Иисус был предыдущим возвещающим Пророком, и его закон всё ещё действовал. Тем не менее удивительно, что рассказ Джафара подробно останавливается на том, что Мухаммад начал своё служение как ученик Иисуса. В одном тавиле Джафар упоминает, что Мухаммад учился у Бахиры в течение двадцати лет, и что Бахира упоминался в источниках как Ангел Гавриил».
–Дэвид Холленберг,
«За пределами Корана» (Колумбия: University of South Carolina Press, 2016), стр. 97-98 англ.изд.
Пророк Мухаммад начал свою миссию в Мекке как «увещеватель» и «вестник» – как Посланник Бога без ранга имамата. После смерти Имама Абу Талиба Мухаммад был назначен Доверенным Имамом, и монах Бахира передал ему имамат. Вскоре после этого Мухаммад и его община переселились в Медину, где Мухаммад формально начал служение в роли Доверенного Имама, воплощая и исмаильтянское и израильское религиозное наследие. Важно отметить, что фактические роли, выполняемые Мухаммадом в Медине (как отражено в Коране), очень напоминают должность епископа в христианском епископате. Это вполне ожидаемо, поскольку Мухаммад унаследовал от Бахиры имамат Иакова, брата Иисуса, а руководящее служение Иакова было первоисточником для всех христианских епископатов.
Епископальные функции Пророка Мухаммада в Медине:
«Общее между деятельностью Мухаммада в Медине и христианскими положениями об епископате можно выразить через общий акцент на послушании. Епископам до́лжно повиноваться: подобно Корану 4:80, послания Игнатия (казнённого в начале второго века н.э.) заходят так далеко, что приравнивают послушание епископу к послушанию Богу. Фактически епископ приравнивается к локусу божественного присутствия, что напоминает “богонаправленное движение” Мухаммада, которое Дэвид Маршалл обнаружил в мединских сурах. Например, Игнатий настаивает, что “на епископа до́лжно смотреть как на Самого Господа” (Послание к Ефесянам 6), а сирийский текст «Дидаскалия Апостолов» описывает ранний церковный порядок, к которому Хольгер Целлентин недавно привлёк внимание корановедов, где призывается почитать епископа как Бога, “ибо епископ сидит для вас на месте Бога Всемогущего”.
Таким образом, деятельность Мухаммада в Медине включает ряд задач, подобных тем, что выполнялись позднеантичными епископами, таких как: увещевание общины, служение моральным образцом, арбитраж и судебное разбирательство, перераспределение богатства в благотворительных целях и противостояние язычникам и иудеям как дискурсивно, так и силой… Учитывая все эти параллели, уместно охарактеризовать Посланника Корана как исполняющего роль “надзирателя” (что и является буквальным значением греческого слова episcopos) духовного и общинного благополучия Верующих. Примечательно, что Коран 2:143 и 22:78 фактически описывают Посланника как “шахида, установленного над” Верующими. Хотя термин шахид несомненно имеет буквальное значение “свидетель”, два упомянутых стиха вполне могут призывать идею епископального надзора над Верующими».
– Николай Синай,
«Мухаммад как епископальная фигура», Arabica 65 (2018): 1-30: стр. 22-25. англ.изд.
10. Преемственность между иудейским христианством Иакова и исмаилитским исламом: Исмаилитские Имамы как духовные продолжатели Иисуса Христа
Сходства между учениями Иакова Праведного и эбионитским иудейским христианством, которое возводит своё происхождение к Иакову, были отмечены несколькими учёными, включая Роберта Айзенмана и Джеймса Табора. Подобным же образом существует тесная взаимосвязь между представлением о том, что Иаков стал преемником Иисуса как член его семьи и по его прямому назначению, и духовными правами Имама ‘Али как ближайшего родственника Пророка Мухаммада по мужской линии, назначенного им самим.
Не стоит удивляться тому, что исмаилитское богословие имамата (имамология) тесно перекликается с основными идеями эбионитского иудейского христианства, а именно с эбионитским учением об «Истинном Пророке», проявляющемся в исторической линии пророков, ведущей к Иисусу: «Ибо Истинный Пророк и сам от начала мира, через ход времени, спешит к покою. Ибо Он присутствует с нами во все времена; и если в любое время это необходимо, Он является и исправляет нас, чтобы Он мог привести к вечной жизни тех, кто следует за Ним» («Псевдо-Климентины», цит. по ресурсу Decipher). Исмаилитский Имамат «продлевает» явление Истинного Пророка сквозь историю и оказывается завершением и исполнением эбионитского учения об Истинном Пророке в нынешнее время:
«Исмаилитский гнозис (и в этом состоит один из наиболее примечательных его аспектов) представляет собой как реальное (в истории), так и виртуальное (для целей медитации или психологического анализа) продолжение того христианства, которое давно вернулось в рай архетипов. Речь идет не просто о гностическом христианстве, но о христианстве, именуемом иудейским христианством или эбионизмом, – христианстве, фундаментально враждебном и чуждом павлианству, признающем первенство и присутствие не Петра, но Иакова, епископа Иерусалима. Мы не должны забывать, что Епифаний, писавший в конце IV века (375 г.), описывает его как всё еще существующее в то время в южной Сирии, всего лишь за два с небольшим столетия до рождения ислама. В целом историки и богословы, изучавшие христианство эбионитов, предполагали и в той или иной степени развивали идею о том, что оно продолжилось или получило развитие в исламе; по сути, они имели в виду концепцию пророческой миссии, саму исламскую профетологию. Здесь я не могу вдаваться в детали, но я убежден, что если и существуют общие черты, то они заключены не столько в общей профетологии ислама, сколько в учении об Имаме – имамологии, свойственной исламскому эзотеризму, шиизму и, в особенности, исмаилитскому шиизму».
– Анри Корбен,
«Циклические времена и исмаилитский гнозис» (Лондон: Kegan Paul, 1983), стр. 65 англ.изд.
Таким образом, наследие «иаковлева» иудео-христианства исторически и духовно продолжается в исмаилитском имамате. В наши дни Мавлана Шах Рахим ал-Хусайни (Имам Времени) является местом проявления (мазхар) того, что эбиониты называли «Истинным Пророком». Ряд хадисов от Пророка Мухаммада указывает на духовную тождественность между Иисусом и Имамом ‘Али:
«Есть в тебе нечто, напоминающее Иисуса, сына Марии, и если бы я не страшился, что определенные группы моей Общины скажут о тебе то же, что христиане сказали об Иисусе, я открыл бы о тебе нечто такое, что заставило бы людей собирать пыль из-под твоих ног, дабы искать благословения от неё».
– Пророк Мухаммад,
Ал-Кулайни, Рауда мин ал-Кафи, цит. по Мохаммаду Али Амиру-Моэззи, «Мухаммад Параклет и Мессия Али: Новые замечания о происхождении ислама и шиитской имамологии», Der Islam (2018) 95(1): 30-64: 52).
Наконец, слова самого Имама ‘Али ясно дают понять, что он воплощает духовную реальность Иисуса Христа (‘Иса ал-Масих) – реальность, которая сегодня проявлена в прямом потомке Имама ‘Али, Мавлана Шах Рахиме ал-Хусайни Ага Хане IV:
«О люди! Я – Христос, который разгоняет тучи, исцеляет слепых, творит птиц и излечивает прокаженных, то есть «второй Христос». Я – это он, а он – это я». Тогда один человек спросил его: «О Повелитель правоверных, Тора на арабском или нет?» Он [Али] ответил: «Она не на арабском, но её эзотерическое толкование (та‘вил) – на арабском. Истинно, Христос – тот, кто утверждает истину, и он царь мира этого и мира грядущего… Иисус, сын Марии – это я, а я – это он. Он – великое Слово Божье (калимат Аллах). Он – свидетель, а я – засвидетельствованное согласно таинствам».
– Имам ‘Али ибн Аби Талиб,
Джафар б. Мансур ал-Яман, «Китаб ал-Кашф», изд. Мустафа Галиб (Бейрут: Dar Andalus, 1984), 28.
www.ismailignosis.com




Оставить комментарий